牛关节肿大行走困难是什么原因引起的?如何防治
牛关节肿大、行走困难是养殖中常见的肢体障碍问题,多与感染、外伤、代谢异常、遗传或环境管理不当相关。若不及时干预,可能导致牛只生长迟缓、生产性能下降(如泌乳量减少),严重时甚至瘫痪或淘汰。以下从 “病因分析”“综合防治” 两方面详细说明:
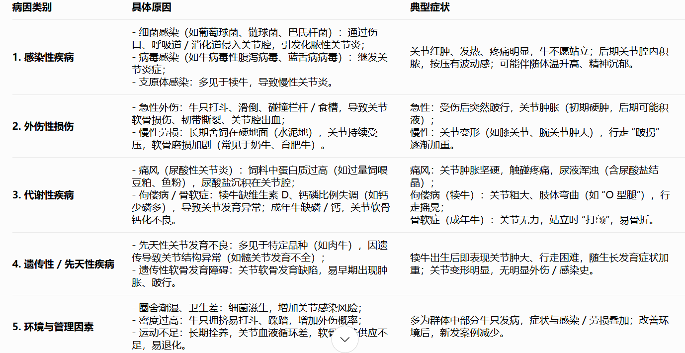
一、核心病因分析(按发生率排序)
不同病因的症状、发病部位略有差异,可通过下表快速初步判断:


二、综合防治方案(预防为主,治疗为辅)
(一)预防措施:降低发病风险的关键
优化饲养管理,减少损伤与感染
环境改造:
舍饲地面铺设橡胶垫或沙土(尤其犊牛栏、奶牛卧床),避免硬地面直接接触关节;定期清理圈舍粪便,保持干燥;每周用生石灰或戊二醛消毒(重点消毒栏杆、食槽等易接触部位),减少细菌滋生。
密度控制:成年牛舍每头牛占地面积≥3㎡,犊牛≥1.5㎡,避免拥挤打斗。
运动保障:每日保证牛只 1-2 小时户外活动(尤其育肥牛、青年牛),促进关节血液循环,增强肌肉支撑力。科学搭配饲料,预防代谢性问题
按阶段调整营养:
犊牛:饲料中添加维生素 D(如每公斤饲料加 500-1000IU),钙磷比例控制在 2:1(避免磷过量),可补充苜蓿草(含钙高);
成年牛:高产奶牛产后补充钙制剂(如碳酸钙),育肥牛避免过量饲喂高蛋白饲料(豆粕占比≤20%),预防痛风。
保证饮水清洁:避免饮用污水,防止消化道感染(间接减少关节感染风险)。定期监测与免疫,防控传染性疾病
日常观察:每日巡查牛群,重点关注关节是否肿胀、行走是否跛行,发现异常立即隔离(避免交叉感染);
疫苗接种:根据当地疫情,接种牛病毒性腹泻疫苗、蓝舌病疫苗等,减少病毒性疾病继发关节炎症的可能;
外伤处理:若牛只出现皮肤伤口(如蹄部损伤、腿部划伤),及时用碘伏消毒,涂抹抗生素软膏(如红霉素软膏),防止细菌侵入关节。
(二)治疗措施:按病因针对性处理(需结合兽医诊断)
感染性关节炎:优先控制感染
抗生素治疗:需先通过关节液涂片镜检确定病原菌,再选择敏感抗生素(避免盲目用药);
轻度感染:肌肉注射青霉素(每公斤体重 1 万 - 2 万单位)+ 链霉素(每公斤体重 10mg),每日 2 次,连用 5-7 天;

重度化脓:需由兽医穿刺抽取关节腔内脓液,用生理盐水冲洗后,注入抗生素(如盐酸林可霉素注射液),同时配合全身用药(如氟苯尼考)。
辅助治疗:发热时注射安乃近(解热镇痛),肿胀部位冷敷(前 3 天)后热敷(后期促进积液吸收)。

外伤性损伤:修复损伤 + 减轻炎症
急性外伤:牛只单独饲养,限制活动;关节肿胀处涂抹正骨水或红花油(活血化瘀),若有韧带撕裂,需用夹板固定关节(如膝关节损伤固定 1-2 周);
慢性劳损:补充葡萄糖胺(促进软骨修复),饲料中添加维生素 E(抗氧化,保护关节黏膜),同时改善地面环境(加垫料)。代谢性疾病:调整营养 + 对症治疗
痛风:停喂高蛋白饲料,改用青贮料 + 麸皮(低蛋白),饮水添加碳酸氢钠(调节尿酸代谢),肌肉注射别嘌醇(降低尿酸生成);
佝偻病 / 骨软症:犊牛补充维生素 D3 注射液(每头 50 万 - 100 万单位),饲料添加骨粉(钙磷补充剂);成年牛静脉注射 10% 氯化钙溶液(每头 200-300ml,缓慢注射防心脏刺激)。
先天性 / 遗传性疾病:淘汰与优化种群
犊牛若确诊先天性关节发育不良,且治疗后无改善(如行走仍困难、生长迟缓),建议尽早淘汰(避免后续饲养成本增加,且防止遗传给后代);种牛场需排查种公牛遗传背景,淘汰有相关疾病史的种牛,优化种群基因。
三、重要提示
避免自行用药:牛关节问题病因复杂(如感染与劳损症状易混淆),建议先请执业兽医诊断(通过触诊、关节液检查、血液化验等),再确定治疗方案,尤其抗生素需按兽医处方使用(防止耐药性)。
关注预后:感染性关节炎若治疗不及时(超过 1 周),可能导致关节软骨永久性损伤,即使治愈也可能遗留跛行;慢性劳损需长期调理(1-2 个月),需耐心改善饲养环境与营养。
公共卫生安全:部分引起关节炎症的细菌(如巴氏杆菌)可能通过伤口感染人,处理病牛时需戴手套、口罩,接触后及时洗手消毒。通过 “预防优先 + 精准治疗”,可有效降低牛关节肿大、行走困难的发生率,保障牛只健康与养殖效益。
技术咨询与产品购买请联系我们专业的兽医技术员:黄宇宾13878808412(微信同号)
带您参观助农养殖科技超市(助农兽药大药房),上千产品一站式采购养殖人的好帮手 #了解广西助农公司服务内容 #兽药、添加剂、除四害、环保处理产品一应俱全#兽医社会化服务公司

广西助农提供养殖物资供应、疾病防治净化与环保问题解决方案服务
我公司在解决养殖场疾病混合感染、疑难杂症,以及养殖场的环保与粪污资源化等问题上,公司有30多名专职兽医与畜牧人才,且有十多家兽药集团参与的技术力量与上千种兽药、疫苗、添加剂等,每天都有大量临床的经验总结。
养殖场疾病净化与技术托管、环保问题找助农公司的优点
广西助农公司是一家服务养殖业的综合服务公司,为国内超过8千家规模养殖场进行过专业服务,在广西有较高的知名度,我们的主要优势有:
1.技术力量足:几十名专业畜牧兽医技术人员,十几个集团兽药公司供应商长期派技术员驻守助农公司帮助进行专业服务。有专业的病理实验室、动物诊疗室、环保实验室等。接诊量大临床经验比一般兽药店丰富,知道当前流行疾病和更佳诊疗方案。
2.动保产品非常全面:可能是国内动保产品最全的公司,上千种规范合格的品牌兽药、消毒剂、疫苗和饲料添加剂、预混料和浓缩料,几十种解决养殖场环保及粪污资源化的产品与上百种除四害产品,上千种养殖器械、加工机器以及几十种牧草品种等。你找不到的产品在助农养殖科技超市中可能都可以找到,库存充足,且可以快速发货全国。
3.服务养殖场全面:我们不仅能够给托管养殖场解决基本当前先进的饲养技术和疾病防控(例如当前养猪最难防控的非洲猪瘟我们帮助数百多个发生疑似感染的猪场控制了下来,2千余个复养猪场运用我们的方案无一出现问题,多个规模集团运用我们的方案并给予肯定——提供真实验证,我们自己的猪场可以允许养殖同行进入猪舍内参观),还能够给托管养殖场高效率、低成本地解决粪污资源化和环保问题(我们有专业的养殖业环保实验室、几十种专业产品和大量成功案例),这是一般养殖服务公司所做不到的。
4.服务网点多:在全国有三百多个服务网点,在广西区域有近百个服务网点,托管服务我们目前仅限广西区域,不仅能够提供快捷的服务,有一定规模的养殖场货款还可以进行月结。
5.技术先进成本低:如果给广西助农公司进行猪场净化或托管,我们会依托现代生态循环养殖、发酵中草药、发酵饲料、无抗养殖、粪污全量还田种植牧草等形成生态循环等先进模式,我们的现代生态循环养殖理念先进(粪污→微生物无害化处理→全量还田种植牧草→牧草通过超细粉碎机粉碎直接饲喂或者发酵后养殖→养殖),不仅是料肉比更低,且保健成本更低,同时还能够形成高品质的动物产品,让你的养殖场获得更好的经济效益。
6.同时,由于我公司每年销售兽药量比一般兽药店要量大很多,因此进货成本更低销售给您的价格比一般兽药店销售可能降低30%左右,且临床经验要比一般兽药店更丰富,30多位兽医技术员每天汇总的临床经验能够快速知道当前流行什么疾病、什么方案用药能够达到更佳,让你少走弯路快速解决问题。对于有一定规模的养殖场,我公司可以派出技术员上门服务(助农公司从不收取上门服务费),快速解决存在的问题减少你的损失,且货款还可以月结。
【视频】助农养殖科技超市,兽药添加剂器械一站式服务
【视频】助农服务在养殖业上常用中草药展示台,几十种中草药组合配上复合益生菌酶制剂(发酵)进行使用,无抗养殖和预防疾病效果好。


广西助农畜牧科技有限公司养殖科技超市入口

经常有集团公司、养殖合作社、政府部门组团到访助农公司养殖科技超市




【视频】带您参观广西助农畜牧科技有限公司大化分公司
广西助农公司大化县宠物诊疗中心集动物诊疗、免疫、住院、美容、寄养一条龙服务。这是广西大化县第一家专业、执证宠物医院开业!欢迎您的光临!
大化县中心宠物诊疗所位于大人县兴化路139号。是广西助农畜牧科技有限公司在大化县全资投资的一所宠物诊所。填补了大化县多年来没有专业的宠物医疗机构的空白。多年来大化县的宠物看病都要到临近县都安或南宁去看病将成为历史。

【视频】广西助农生态养殖示范基地以生态养殖为核心,运用微生物技术打造了一个现代生态循环养殖场,欢迎您亲临基地现场进入猪舍、鸡舍内参观验证!
由广西助农畜牧科技有限公司建立的低成本、高效益生态循环环保庭院养殖示范基地(现代农牧生态循环科技研学示范基地),位于长寿之乡的广西壮族自治区河池市大化县(距离县城约2公里)广西助农公司生态循环养殖基地内(基地占地约130亩,年出栏肉鸡和童鸡约80万羽和约800头肉猪等),是一个以运用现代微生物技术为核心针对乡村振兴庭院养殖经济而集成的现代农业技术、生态循环、科技研学、农村经济发展于一体的综合性示范项目。我们的基地致力于推广生态循环农业模式,通过微生物技术等实现乡村庭院低成本养殖模式,形成高品质动物产品与高效益,且与环境保护和谐共生。



【视频】广西助农现代农牧生态循环科技研学示范基地喜迎大批学员到场进行研学,圆满成功 #生态养殖 #微生态养殖技术
广助农公司提供专业的养殖场环保与粪污资源化利用服务,低成本完美解决环保难题
广西助农公司有着丰富的解决养殖场环保的经验,专业配套产品全面(几十个)大量成功案例,能够针对你的养殖场进行“一场一策”制定解决方案,让你的养殖场用最少的设施投入达到解决环保、粪污资源化的目的,形成现代生态养殖循环。“公司+农户”我们可以做出解决环保与处理粪污示范,确定效果后再推广;协助政府部门进行示范建立与培训。并且提供上门服务(快速解决家禽养殖上的疾病、环保、肉品质等问题)。与国内300多个环保公司合作常年定制和运用我公司生产的产品,2万多个养殖场长期使用我们的环保产品。


【视频】广西助农养殖粪污资源化和环保服务中心,低成本快速解决环保问题
【视频】带您参观助农环保实验室,全方位快速解决环保问题#养殖环保

养殖人永远都要重视环保,特别是臭味和粪水问题。养殖场臭味大被投诉查处,运用组合微生物技术最快3天看到明显效果,快速解决你养殖场的环保问题。有一定规模养殖场广西助农公司技术员提供上门服务与标本兼治长久解决方案。


【视频】广西助农公司技术员深入养猪场一线快速解决紧急的环保问题,主要是臭味、污水、苍蝇等问题



【视频】广西助农公司技术员奔赴一线“一场一策”养殖场粪污资源化现场指导操作#助农 #粪污资源化
【视频】带你参观助农客户猪满圈,臭味少猪猪健康度高
广西助农畜牧科技有限公司联系方式

地址:广西南宁市安吉路35号A栋24、25、26号(南宁市饲料兽药禽苗市场内)
网站地址:www.zn99.com、www.fjc001.com
养殖科技超市实体店电话:0771-3815862,3800156,2204816
大客户技术支持13277883322(微信同号),微信转账请添加18076549930或15578100088为好友(还可以咨询技术与业务问题),支付宝转账13557010497(公司收款账号)。
- 上一篇:全国部分地区玉米、豆粕行情资讯及价格对比(2025年9月26日) [2025-09-26]
- 下一篇:【视频】高密度养殖甲鱼导致养殖场环境恶化,运用微生物技术即可改善养殖环境、促生长疾病少#高密度养殖甲鱼 [2025-09-26]






